
一、客户介绍
该监测总站是国家住房和城乡建设部首批通过国家级计量认证的单位之一,是以国家、行业、地方法律、法规和标准为依据,实施城市排水监督监测管理的监测机构。监测工作始于1954年,1996年经住房和城乡建设部批准加入国家城市排水监测网。排水监测总站于1995年通过国家质量技术监督局计量认证评审,获得国家级计量认证资格,目前通过国家级计量认证(CMA)的检测项目涉及8大类619项,检测能力涵盖水、气、固、流量、噪声、水处理剂等十二个领域。
二、项目需求
经过多种途径的内部调研和外部调研,汉哲项目组对监测总站项目边界内的现状进行了简要梳理与盘点:
1、岗位管理体系
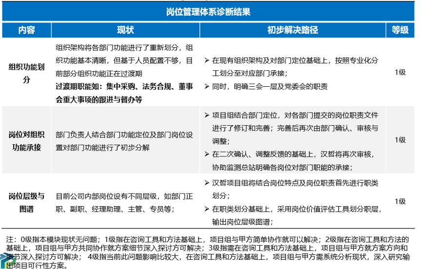
(1)组织职能:组织架构在2021年年初进行了调整,各部门的职责及边界进行了初步梳理,但是基于人员配置问题,部分职责未落实到位。
(2)岗位职责承接:部分岗位对部门的职责承接不到位,且不同层级的岗位承担的职责无差异,如资深岗与普通岗。
(3)岗位职责管理文件:岗位职责管理文件内容不完善,缺乏规范性,如中层管理者的职责中缺少对工作规划、人员管理等部门管理职责;员工的岗位职责管理文件中,对岗位设置目的、协作关系、工作特点等内容有所缺失。
(4)岗位命名:公司中层的岗位命名不统一,与市场上的通行命名无法横向对比。
(5)职级体系:职类划分的颗粒度大,且不同职级任职资格标准无差别给职级体系的落地与实施带来挑战。
2、薪酬管理体系
(1)薪酬标准表与市场通行的薪酬标准表不同,且基本工资为员工保障部分,比北京市最低工资标准低,且没有根据外部的环境变化适当更新。
(2)薪酬固浮比,不同职级的月度奖金比例相同,无任何差异性。
(3)年终奖在员工年度现金总收入中占比过大,即时激励性不足。
(4)薪酬调整机制不健全。
(5)专项激励问题被多数人诟病。
(6)薪酬与其他人力资源体系衔接不足,如与职级体系无衔接,与招聘体系无衔接等。
3、绩效管理体系
(1)绩效标准过多,重点不突出。
(2)考核目标值不合理。
(3)考核人、被考核人意识不足,一定程度的大锅饭,且大家集中认为绩效就是为了扣分、扣工资。
(4)绩效考核加分项和扣分项标准不明确。
(5)绩效面谈机制实施不足。
(6) 绩效考核结果应用有限。
三、 解决方案
1、 全面盘点

2、职级与任职资格标准开发

3、 薪酬与绩效体系将于2022年开展实施工作。
扫描二维码关注汉哲微信公众号,查看更多资讯

微信公众号:汉哲管理咨询